Hello !
?
Trace:
•
Exercice 3
•
Installing the USB Driver
•
Exemple 1 (TP1)
•
Espressif Family
•
Annexe 4
Search
Introduction
preface
Micro-contrôleurs et robotique
Microcontrôleur AVR
Electronique
HomeLab Mécatronique et Robotique
Kit ARM-CAN
Wiper
Kit AVR-CAN
Kit Essuie-glace
Exemples
Commencer
Broches entrées/sorties numériques
Afficheur numérique 7 segments
Digit E/S avec la Carte d'Etude
Afficheur LCD
Timer
Timers et temporisations
Indicateurs et afficheurs
Capteurs
Moteurs
Moteurs à courant continu (DC)
Protocole CAN
CAN-ARM
wiper
Introduction
TP1 - Exemple 1
TP2 - Exemple 2
TP3 - Exemple 3
Annexe 1
Annexe 2
Annexe 3
Annexe 4
Exercices
Projets exemple
Matériel
Supervisor
Developers
Admin
Old revisions
Recent Changes
Backlinks
Media Manager
Sitemap
Log In
Back to top
Table of Contents
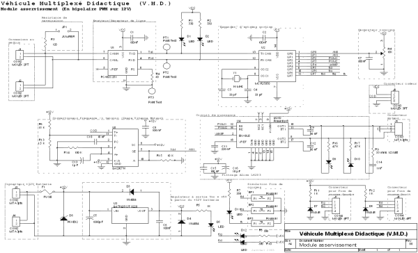
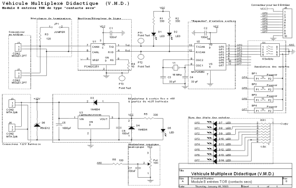
Annexe 4
Schéma structurel de la carte 8 entrées
Schéma structurel de la carte "Asservissement
Annexe 4
Schéma structurel de la carte 8 entrées
Schéma structurel de la carte "Asservissement
fr/examples/can/wiper/annex4.txt
· Last modified: 2020/07/20 12:00 by
127.0.0.1